Ðû²¼ÈÕÆÚ£º2018-08-20 13:52
¿ËÈÕ£¬£¬£¬£¬£¬£¬£¬¹ã¶«Ê¡·¢¸ÄίÏòÉç»á¹ûÕæÕ÷Çó¡¶¹ØÓÚº£ÓÅÊÆµç¡¢Â½ÓÅÊÆµçÏîÄ¿¾ºÕùÉèÖò½·¥Òâ¼û¡·£¨ÒÔϼò³Æ¡¶²½·¥¡·£©£¬£¬£¬£¬£¬£¬£¬¡¶²½·¥¡·Ã÷È·£¬£¬£¬£¬£¬£¬£¬Í¨¹ý¾ºÕùÐÔÉèÖ㬣¬£¬£¬£¬£¬£¬Ñ¡ÔñÓÐͶ×ÊÄÜÁ¦¡¢ÊÖÒÕˮƽ¸ß¡¢Á¢ÒìÄÜÁ¦Ç¿¡¢½²³ÏÐŵįóÒµ»ñµÃ¹ã¶«Ê¡º£ÓÅÊÆµç¡¢Â½ÓÅÊÆµçÏîÄ¿½¨Éè¹æÄ££¬£¬£¬£¬£¬£¬£¬Ö¸µ¼º£ÓÅÊÆµç¡¢Â½ÓÅÊÆµç¹¤ÒµÉý¼¶ºÍ½µµÍ±¾Ç®£¬£¬£¬£¬£¬£¬£¬Ìá¸ß¹ú¼Ò½òÌù×ʽðʹÓÃÐ§Òæ£¬£¬£¬£¬£¬£¬£¬Íƶ¯·çµç¹¤Òµ¿µ½¡ÓÐÐòÉú³¤¡£¡£¡£¡£¡£¡£¡£¡£
º£ÓÅÊÆµç£º
ÉèÖùæÄ££ºÆ¾Ö¤¹ú¼ÒÎļþ»®¶¨£¬£¬£¬£¬£¬£¬£¬·²ÄÉÈë¡¶¹ã¶«Ê¡º£ÓÅÊÆµçÉú³¤ÍýÏ루2017-2030Ä꣩£¨Ðޱࣩ¡·¡¢µ«Î´ÔÚ2018Äê5ÔÂ18ÈÕǰȷ¶¨Í¶×ÊÖ÷ÌåµÄº£ÓÅÊÆµçÏîÄ¿£¬£¬£¬£¬£¬£¬£¬ÒÔ¼°´Ó2019ÄêÆðÐÂÔöÅú×¼µÄº£ÓÅÊÆµçÏîÄ¿£¬£¬£¬£¬£¬£¬£¬¾ùÐèͨ¹ý¾ºÕùÉèÖ÷½·¨È·¶¨Í¶×ÊÖ÷ÌåºÍÉÏÍøµç¼Û¡£¡£¡£¡£¡£¡£¡£¡£
ÆÀ·Ö²½·¥£ºÎªÍƶ¯¹ã¶«Ê¡º£ÓÅÊÆµç¼¯Ô¼»¯¡¢¹æÄ£»£»£»£»£»£»¯¿ª·¢£¬£¬£¬£¬£¬£¬£¬Ë¼Á¿µ½º£ÓÅÊÆµç¿ª¾Ùʶȴó¡¢Î£º¦¸ß¡¢Í¶Èë´ó¡¢ÒªÇó¸ß£¬£¬£¬£¬£¬£¬£¬¼ÓÈë¹ã¶«Ê¡º£ÓÅÊÆµçÏîĿͶ×ÊÖ÷Ì徺ÕùµÄÆóÒµÓ¦¾ß±¸ÒÔÏÂÒòËØ¶ÔÆóÒµÄÜÁ¦¡¢×°±¸ÏȽøÐÔ¡¢ÊÖÒռƻ®¡¢É걨µç¼ÛµÈÉè¶¨È¨ÖØ£¬£¬£¬£¬£¬£¬£¬×ÛºÏÆÀ·Ö£¬£¬£¬£¬£¬£¬£¬ÆäÖÐÒÔÉ걨ÆóÒµµÄÉϼ¶¼¯ÍŹ«Ë¾¾ÙÐÐÆóÒµÄÜÁ¦ÆÀ¼Û£¬£¬£¬£¬£¬£¬£¬ÒÔÔÊÐíÉÏÍøµç¼ÛΪÖ÷ÒªÌõ¼þ¡£¡£¡£¡£¡£¡£¡£¡£
½ÓÅÊÆµç£º
ÉèÖùæÄ££ºÔÔòÉÏÓ¦ÄÉÈëʡ½ÓÅÊÆµçÉú³¤ÍýÏ룬£¬£¬£¬£¬£¬£¬²¢Íê³ÉÒ»ÄêÒÔÉϲâ·çµÄ¼¯ÖÐʽ½ÓÅÊÆµçÏîÄ¿¡£¡£¡£¡£¡£¡£¡£¡£Í¨¹ý×ÛºÏÆÀ·ÖÅÅÐò£¬£¬£¬£¬£¬£¬£¬È·¶¨Í¶×ÊÖ÷Ìå¡¢½¨Éè¹æÄ£ºÍÉÏÍøµç¼Û¡£¡£¡£¡£¡£¡£¡£¡£
ÆÀ·Ö²½·¥£ºÕë¶Ô¼¯ÖÐʽ½ÓÅÊÆµçÏîÄ¿½¨ÉèͶ×ʽϴó¡¢ÊÖÒÕÒªÇó½Ï¸ßµÈÌØµã£¬£¬£¬£¬£¬£¬£¬Í¨¹ý¾ºÕùÐÔÉèÖ÷½·¨£¬£¬£¬£¬£¬£¬£¬¶ÔÄâ¼ÓÈë¹ã¶«Ê¡Â½ÓÅÊÆµç½¨ÉèÆóÒµµÄÕûÌåʵÁ¦¡¢×°±¸ÏȽøÐÔ¡¢ÊÖÒռƻ®¡¢É걨µç¼ÛµÈÒòËØ×ÛºÏÆÀ·Ö£¬£¬£¬£¬£¬£¬£¬¾ÙÐÐåàѡȷ¶¨£¬£¬£¬£¬£¬£¬£¬ÆäÖÐÒÔÔÊÐíÉÏÍøµç¼ÛΪÖ÷ÒªÌõ¼þ¡£¡£¡£¡£¡£¡£¡£¡£
È«ÎÄÈçÏ£º
¹ã¶«Ê¡Éú³¤Ë¢ÐÂί¹ØÓÚÏòÉç»á¹ûÕæÕ÷Çóº£ÓÅÊÆµç¡¢Â½ÓÅÊÆµçÏîÄ¿¾ºÕùÉèÖò½·¥Òâ¼ûµÄͨ¸æ
Ϊ¹á³¹Âäʵ¡¶¹ú¼ÒÄÜÔ´¾Ö¹ØÓÚ2018Äê¶È·çµç½¨ÉèÖÎÀíÓйØÒªÇóµÄ֪ͨ¡·£¨¹úÄÜ·¢ÐÂÄÜ¡²2018¡³47ºÅ£©£¬£¬£¬£¬£¬£¬£¬Ôö½ø¹ã¶«Ê¡·çµçÓÐÐò¿µ½¡Éú³¤£¬£¬£¬£¬£¬£¬£¬¹ã¶«Ê¡·¢¸ÄίÆð²ÝÁË¡¶¹ã¶«Ê¡Éú³¤Ë¢ÐÂίº£ÓÅÊÆµçÏîÄ¿¾ºÕùÉèÖò½·¥¡·£¨Õ÷ÇóÒâ¼û¸å£©¡¢¡¶¹ã¶«Ê¡Éú³¤Ë¢ÐÂί½ÓÅÊÆµçÏîÄ¿¾ºÕùÉèÖò½·¥¡·£¨Õ÷ÇóÒâ¼û¸å£©£¬£¬£¬£¬£¬£¬£¬ÏÖÏòÉç»á¹ûÕæÕ÷ÇóÒâ¼û£¬£¬£¬£¬£¬£¬£¬½Ó´ý¸÷½çÈËÊ¿Æð¾¢Ï×ÑÔÏײߡ£¡£¡£¡£¡£¡£¡£¡£
´Ë´Î¹ûÕæÕ÷ÇóÒâ¼ûʱ¼äΪ2018Äê8Ô ÈÕÖÁ8Ô ÈÕ¡£¡£¡£¡£¡£¡£¡£¡£»£»£»£»£»£½Ó´ý¸÷½çÈËʿͨ¹ýÐź¯¡¢´«Õæ»òÍøÂçµÈ·½·¨Ìá³öÒâ¼û£¬£¬£¬£¬£¬£¬£¬²¢Ç븽ÁªÏµ·½·¨ÒÔ±ãÏàͬ¡£¡£¡£¡£¡£¡£¡£¡£
µØµã£º¹ãÖÝÊдº·çÖз305ºÅ¹ã¶«Ê¡Éú³¤Ë¢ÐÂί£¨ÐÂÄÜÔ´¹¤Òµ´¦£©
Óʱࣺ510031
´«Õ棺020-83138665
ÓÊÏ䣺fgw_nyjxny@gd.gov.cn
¹ã¶«Ê¡Éú³¤Ë¢ÐÂίº£ÓÅÊÆµçÏîÄ¿¾ºÕùÉèÖò½·¥£¨Õ÷ÇóÒâ¼û¸å£©
ΪÔö½øº£ÓÅÊÆµçÓÐÐò¹æ·¶½¨É裬£¬£¬£¬£¬£¬£¬¼ÓËÙº£ÓÅÊÆµçÊÖÒÕǰ½ø¡¢¹¤ÒµÉý¼¶ºÍÊг¡»¯Éú³¤£¬£¬£¬£¬£¬£¬£¬Æ¾Ö¤¡¶¹ú¼ÒÄÜÔ´¾Ö¹ØÓÚ2018Äê¶È·çµç½¨ÉèÖÎÀíÓйØÒªÇóµÄ֪ͨ¡·£¨¹úÄÜ·¢ÐÂÄÜ¡²2018¡³47ºÅ£©Ïà¹ØÒªÇ󣬣¬£¬£¬£¬£¬£¬ÍŽá¹ã¶«Ê¡ÏÖʵ£¬£¬£¬£¬£¬£¬£¬Öƶ©±¾²½·¥¡£¡£¡£¡£¡£¡£¡£¡£
Ò»¡¢×ÜÌåÄ¿µÄ
ͨ¹ý¾ºÕùÐÔÉèÖ㬣¬£¬£¬£¬£¬£¬Ñ¡ÔñÓÐͶ×ÊÄÜÁ¦¡¢ÊÖÒÕˮƽ¸ß¡¢Á¢ÒìÄÜÁ¦Ç¿¡¢½²³ÏÐŵįóÒµ»ñµÃ¹ã¶«Ê¡º£ÓÅÊÆµçÏîÄ¿½¨Éè¹æÄ££¬£¬£¬£¬£¬£¬£¬Ö¸µ¼º£ÓÅÊÆµç¹¤ÒµÉý¼¶ºÍ½µµÍ±¾Ç®£¬£¬£¬£¬£¬£¬£¬Ìá¸ß¹ú¼Ò½òÌù×ʽðʹÓÃÐ§Òæ£¬£¬£¬£¬£¬£¬£¬Íƶ¯º£ÓÅÊÆµç¿µ½¡ÓÐÐòÉú³¤¡£¡£¡£¡£¡£¡£¡£¡£
¶þ¡¢»ùÀ´Ô´Ôò
¼á³Ö¡°¹«Õý¹«Õý¡¢¿Æ¼¼Ç°½ø¡¢±¾Ç®Ï½µ¡¢×ÛºÏʹÓá±ÔÔò¿ªÕ¹¹ã¶«Ê¡º£ÓÅÊÆµçÏîÄ¿½¨Éè¹æÄ£¾ºÕùÐÔÉèÖÃÊÂÇ飬£¬£¬£¬£¬£¬£¬¶ÔÆóÒµÉ걨µÄÏîÄ¿¾ÙÐÐ×ÛºÏÆÀ·Ö£¬£¬£¬£¬£¬£¬£¬Æ¾Ö¤×ÛºÏÆÀ·ÖÓɸߵ½µÍÈ·¶¨ÏîĿͶ×ÊÖ÷ÌåºÍÉÏÍøµç¼Û¡£¡£¡£¡£¡£¡£¡£¡£
Èý¡¢ÉèÖùæÄ£
ƾ֤¹ú¼ÒÎļþ»®¶¨£¬£¬£¬£¬£¬£¬£¬·²ÄÉÈë¡¶¹ã¶«Ê¡º£ÓÅÊÆµçÉú³¤ÍýÏ루2017-2030Ä꣩£¨Ðޱࣩ¡·¡¢µ«Î´ÔÚ2018Äê5ÔÂ18ÈÕǰȷ¶¨Í¶×ÊÖ÷ÌåµÄº£ÓÅÊÆµçÏîÄ¿£¬£¬£¬£¬£¬£¬£¬ÒÔ¼°´Ó2019ÄêÆðÐÂÔöÅú×¼µÄº£ÓÅÊÆµçÏîÄ¿£¬£¬£¬£¬£¬£¬£¬¾ùÐèͨ¹ý¾ºÕùÉèÖ÷½·¨È·¶¨Í¶×ÊÖ÷ÌåºÍÉÏÍøµç¼Û¡£¡£¡£¡£¡£¡£¡£¡£
ÏÖÔڹ㶫ʡÏêϸ°üÀ¨Á½ÀàÏîÄ¿£ºÒ»ÊÇÒÑÈ·¶¨Í¶×ÊÖ÷Ì嵫δÔÚ2018Äêµ×ǰÅú×¼µÄº£ÓÅÊÆµçÏîÄ¿£»£»£»£»£»£»¶þÊÇÔÚ2018Äê5ÔÂ18ÈÕȫδȷ¶¨Í¶×ÊÖ÷ÌåµÄº£ÓÅÊÆµçÏîÄ¿¡£¡£¡£¡£¡£¡£¡£¡£±¾²½·¥»®·Ö¶ÔǰһÀàÏîĿȷ¶¨ÉÏÍøµç¼Û¡¢¿ª·¢ÅÅÐò£¬£¬£¬£¬£¬£¬£¬¶ÔºóÒ»ÀàÏîĿȷ¶¨Í¶×ÊÖ÷Ìå¡¢ÉÏÍøµç¼Û¡¢¿ª·¢ÅÅÐò¡£¡£¡£¡£¡£¡£¡£¡£
ËÄ¡¢ÆÀ·Ö²½·¥
ÎªÍÆ¶¯¹ã¶«Ê¡º£ÓÅÊÆµç¼¯Ô¼»¯¡¢¹æÄ£»£»£»£»£»£»¯¿ª·¢£¬£¬£¬£¬£¬£¬£¬Ë¼Á¿µ½º£ÓÅÊÆµç¿ª¾Ùʶȴó¡¢Î£º¦¸ß¡¢Í¶Èë´ó¡¢ÒªÇó¸ß£¬£¬£¬£¬£¬£¬£¬¼ÓÈë¹ã¶«Ê¡º£ÓÅÊÆµçÏîĿͶ×ÊÖ÷Ì徺ÕùµÄÆóÒµÓ¦¾ß±¸ÒÔÏÂÒòËØ¶ÔÆóÒµÄÜÁ¦¡¢×°±¸ÏȽøÐÔ¡¢ÊÖÒռƻ®¡¢É걨µç¼ÛµÈÉè¶¨È¨ÖØ£¬£¬£¬£¬£¬£¬£¬×ÛºÏÆÀ·Ö£¬£¬£¬£¬£¬£¬£¬ÆäÖÐÒÔÉ걨ÆóÒµµÄÉϼ¶¼¯ÍŹ«Ë¾¾ÙÐÐÆóÒµÄÜÁ¦ÆÀ¼Û£¬£¬£¬£¬£¬£¬£¬ÒÔÔÊÐíÉÏÍøµç¼ÛΪÖ÷ÒªÌõ¼þ¡£¡£¡£¡£¡£¡£¡£¡£¾ºÕùÐÔÉèÖÃÆÀ·ÖÖ¸±ê¼°±ê×¼ÈçÏ£º
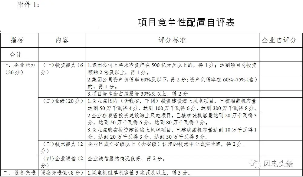
£¨Ò»£©ÆóÒµÄÜÁ¦£¨Âú·Ö30·Ö£©¡£¡£¡£¡£¡£¡£¡£¡£
1.Ͷ×ÊÄÜÁ¦£¨6·Ö£©¡£¡£¡£¡£¡£¡£¡£¡£¾²ÆÎñÉ󼯣¬£¬£¬£¬£¬£¬£¬¼¯ÍŹ«Ë¾ÉÏÄêβ¾»×ʲúÔÚ500ÒÚÔª¼°ÒÔÉϵ쬣¬£¬£¬£¬£¬£¬µÃ1·Ö£¬£¬£¬£¬£¬£¬£¬µÖ´ïÏîÄ¿×ÜͶ×ʶîµÄ2±¶¼°ÒÔÉÏ£¬£¬£¬£¬£¬£¬£¬µÃ1·Ö£»£»£»£»£»£»¼¯ÍŹ«Ë¾×ʲúÇ·Õ®ÂÊ60%¼°ÒÔÏ£¬£¬£¬£¬£¬£¬£¬µÃ2·Ö£»£»£»£»£»£»ÔÚ60%~75%£¨º¬£©µÄ£¬£¬£¬£¬£¬£¬£¬µÃ1·Ö£»£»£»£»£»£»ÏîÄ¿×ÊÔ´½ðÕ¼×ÜͶ×Ê30%¼°ÒÔÉÏ£¬£¬£¬£¬£¬£¬£¬µÃ2·Ö¡£¡£¡£¡£¡£¡£¡£¡£
2.Òµ¼¨£¨20·Ö£©¡£¡£¡£¡£¡£¡£¡£¡£ÆóÒµÔÚº£ÄÚ£¨º¬¹ã¶«Ê¡£¡£¡£¡£¡£¡£¡£¡£¬£¬£¬£¬£¬£¬£¬ÏÂͬ£©Í¶×ʽ¨É躣ÓÅÊÆµçÏîÄ¿£¬£¬£¬£¬£¬£¬£¬ÒÑÅú×¼×°»úÈÝÁ¿µÖ´ï50ÍòǧÍßµÃ4·Ö£¬£¬£¬£¬£¬£¬£¬µÖ´ï100ÍòǧÍßµÃ6·Ö£¬£¬£¬£¬£¬£¬£¬µÖ´ï300ÍòǧÍßµÃ8·Ö¡£¡£¡£¡£¡£¡£¡£¡£ÆóÒµÔڹ㶫ʡͶ×ʽ¨É躣ÓÅÊÆµçÏîÄ¿£¬£¬£¬£¬£¬£¬£¬ÒÑÅú×¼×°»úÈÝÁ¿µÖ´ï20ÍòǧÍßµÃ3·Ö£¬£¬£¬£¬£¬£¬£¬µÖ´ï50ÍòǧÍßµÃ5·Ö£¬£¬£¬£¬£¬£¬£¬µÖ´ï80ÍòǧÍßµÃ7·Ö¡£¡£¡£¡£¡£¡£¡£¡£ÆóÒµÔڹ㶫ʡͶ×ʽ¨Éè½ÓÅÊÆµçÏîÄ¿£¬£¬£¬£¬£¬£¬£¬Òѽ¨³É×°»úÈÝÁ¿µÖ´ï10ÍòǧÍßµÃ1·Ö£¬£¬£¬£¬£¬£¬£¬µÖ´ï20ÍòǧÍßµÃ3·Ö£¬£¬£¬£¬£¬£¬£¬µÖ´ï30ÍòǧÍßµÃ5·Ö¡£¡£¡£¡£¡£¡£¡£¡£
3.ÊÖÒÕÄÜÁ¦£¨2·Ö£©¡£¡£¡£¡£¡£¡£¡£¡£ÆóÒµÒѽ¨ÉèÊ¡¼¶ÒÔÉÏ£¨º¬Ê¡¼¶£©È϶¨µÄÊÖÒÕÖÐÐÄ»òʵÑéÊÒ£¬£¬£¬£¬£¬£¬£¬µÃ2·Ö¡£¡£¡£¡£¡£¡£¡£¡£
4.ÆóÒµ³ÏÐÅ£¨2·Ö£©¡£¡£¡£¡£¡£¡£¡£¡£ÆóÒµ³ÏÐÅÂÄÔ¼ÇéÐÎÓÅÒ죬£¬£¬£¬£¬£¬£¬µÃ2·Ö¡£¡£¡£¡£¡£¡£¡£¡£
£¨¶þ£©×°±¸ÏȽøÐÔ£¨Âú·Ö8·Ö£©¡£¡£¡£¡£¡£¡£¡£¡£
·çµç»ú×éµ¥»úÈÝÁ¿5Õ×Íß¼°ÒÔÉÏ£¬£¬£¬£¬£¬£¬£¬µÃ3·Ö¡£¡£¡£¡£¡£¡£¡£¡£·çµç»ú×éÒÑͨ¹ýÐÍʽÈÏÖ¤£¬£¬£¬£¬£¬£¬£¬µÃ3·Ö¡£¡£¡£¡£¡£¡£¡£¡£·çÄÜʹÓÃϵÊý¡¢°ü¹Ü¶¯Ì¬¹¦ÂÊÇúÏß´¦ÓÚº£ÄÚÏȽøË®Æ½£¬£¬£¬£¬£¬£¬£¬µÃ2·Ö¡£¡£¡£¡£¡£¡£¡£¡£
£¨Èý£©ÊÖÒռƻ®£¨Âú·Ö7·Ö£©¡£¡£¡£¡£¡£¡£¡£¡£
³ä·Ö¸ßЧʹÓ÷çÄÜ×ÊÔ´µÄÖÇÄÜ»¯·çµç³¡Éè¼Æ£¬£¬£¬£¬£¬£¬£¬µÃ2·Ö¡£¡£¡£¡£¡£¡£¡£¡£¾ß±¸½ÏºÃµÄÊÖÒÕ¾¼ÃºÏÀíÐÔ£¬£¬£¬£¬£¬£¬£¬µÃ2·Ö¡£¡£¡£¡£¡£¡£¡£¡£Ã÷È·ÍËÒÛ¼°²ð³ý¼Æ»®£¬£¬£¬£¬£¬£¬£¬µÃ1·Ö¡£¡£¡£¡£¡£¡£¡£¡£ÒѲâËãʹÓÃСʱ£¬£¬£¬£¬£¬£¬£¬µÃ2·Ö¡£¡£¡£¡£¡£¡£¡£¡£
£¨ËÄ£©ÒÑ¿ªÕ¹Ç°ÆÚÊÂÇ飨Âú·Ö10·Ö£©¡£¡£¡£¡£¡£¡£¡£¡£
1.ÏîÄ¿×ÜÌåÍýÏ루2·Ö£©¡£¡£¡£¡£¡£¡£¡£¡£ÒÑÁÐÈë¡¶¹ã¶«Ê¡º£ÓÅÊÆµçÉú³¤ÍýÏ루2017¡ª2030Ä꣩£¨Ðޱࣩ¡·£¬£¬£¬£¬£¬£¬£¬µÃ2·Ö¡£¡£¡£¡£¡£¡£¡£¡£
2.²â·ç¼°·çÄÜ×ÊÔ´ÆÀ¹À£¨2·Ö£©¡£¡£¡£¡£¡£¡£¡£¡£Íê³ÉÏîÏÖÔÚÆÚ²â·ç¼°·ç×ÊÔ´ÆÀ¹ÀÊÂÇ飬£¬£¬£¬£¬£¬£¬µÃ2·Ö¡£¡£¡£¡£¡£¡£¡£¡£
3.¿ÉÐÐÐÔÑо¿Éè¼Æ£¨3·Ö£©¡£¡£¡£¡£¡£¡£¡£¡£ÒÑÍê³É¿ÉÐÐÐÔÑо¿±¨¸æ£¬£¬£¬£¬£¬£¬£¬µÃ3·Ö¡£¡£¡£¡£¡£¡£¡£¡£
4.ÒÑÈ¡µÃµÄÖ§³ÖÐÔÎļþ£¨3·Ö£©¡£¡£¡£¡£¡£¡£¡£¡£È¡µÃÏîÄ¿Óú£·½ÃæÖ§³ÖÐÔÎļþ£¬£¬£¬£¬£¬£¬£¬µÃ2·Ö¡£¡£¡£¡£¡£¡£¡£¡£ÏîĿ½Óò¼¯¿ØÖÐÐÄÈ¡µÃÓõØÔ¤ÉóÖ§³ÖÐÔÎļþ£¬£¬£¬£¬£¬£¬£¬µÃ1·Ö¡£¡£¡£¡£¡£¡£¡£¡££¨×¢£ºÎ´È·¶¨ÒµÖ÷µÄÏîÄ¿¾ºÕùÉèÖ㬣¬£¬£¬£¬£¬£¬°´Âú·ÖÅÌËã¸ÃÏî¡£¡£¡£¡£¡£¡£¡£¡££©
£¨ËÄ£©½ÓÈëÏûÄÉÌõ¼þ£¨Âú·Ö5·Ö£©
È¡µÃµçÍø¹«Ë¾³ö¾ßÏîÄ¿½ÓÈëϵͳºÍÏûÄÉÄÜÁ¦ÆÀ¹ÀÒâ¼û£¬£¬£¬£¬£¬£¬£¬ÆÀ¹ÀÒâ¼ûΪ½¨ÉèÖÜÆÚÄھ߱¸¾ÍµØÏûÄÉÌõ¼þµÄ£¬£¬£¬£¬£¬£¬£¬µÃ5·Ö£»£»£»£»£»£»²»¾ß±¸¾ÍµØÏûÄÉÌõ¼þµÄ£¬£¬£¬£¬£¬£¬£¬Ðèн¨³¤¾àÀëÍâËÍͨµÀµÄ£¬£¬£¬£¬£¬£¬£¬µÃ2·Ö£»£»£»£»£»£»Ôݲ»¾ß±¸ÏûÄÉÌõ¼þ£¬£¬£¬£¬£¬£¬£¬½¨ÒéÍŽḺºÉÔöÌíºÏÀí°²ÅŽ¨ÉèʱÐòµÄ£¬£¬£¬£¬£¬£¬£¬µÃ0·Ö¡£¡£¡£¡£¡£¡£¡£¡££¨×¢£ºÎ´È·¶¨ÒµÖ÷µÄÏîÄ¿¾ºÕùÉèÖ㬣¬£¬£¬£¬£¬£¬°´Âú·ÖÅÌËã¸ÃÏî¡£¡£¡£¡£¡£¡£¡£¡££©
£¨Î壩É걨µç¼Û£¨40·ÖÒÔÉÏ£¬£¬£¬£¬£¬£¬£¬²»Éè×î¸ßµÃ·Ö£©¡£¡£¡£¡£¡£¡£¡£¡£
ÔÚ¹ú¼Ò»®¶¨µÄ¹ã¶«Ê¡º£ÓÅÊÆµçÉÏÍøµç¼Û»ù´¡ÉÏ£¬£¬£¬£¬£¬£¬£¬ÉÏÍøµç¼Û½µµÍ1·Ö/ǧÍßʱ¼°ÒÔÄڵ쬣¬£¬£¬£¬£¬£¬Ã¿½µµÍ0.05·Ö/ǧÍßʱ£¬£¬£¬£¬£¬£¬£¬µÃ1·Ö£»£»£»£»£»£»ÉÏÍøµç¼Û½µµÍ1·Ö/ǧÍßʱÒÔÉÏÖÁ2·Ö/ǧÍßʱ£¬£¬£¬£¬£¬£¬£¬Áè¼Ý1·Ö/ǧÍßʱµÄ²¿·Ö£¬£¬£¬£¬£¬£¬£¬Ã¿½µµÍ0.1·Ö/ǧÍßʱ£¬£¬£¬£¬£¬£¬£¬µÃ1·Ö£»£»£»£»£»£»ÉÏÍøµç¼Û½µµÍ2·Ö/ǧÍßʱÒÔÉÏ£¬£¬£¬£¬£¬£¬£¬Áè¼Ý2·Ö/ǧÍßʱµÄ²¿·Ö£¬£¬£¬£¬£¬£¬£¬Ã¿½µµÍ2·Ö/ǧÍßʱ£¬£¬£¬£¬£¬£¬£¬µÃ1·Ö¡£¡£¡£¡£¡£¡£¡£¡£
Îå¡¢ÊÂÇé³ÌÐò
£¨Ò»£©Ê¡Éú³¤Ë¢ÐÂίÈÏÕæÖÆ¶©ºÍ¶ÔÍâÐû²¼¡¶¹ã¶«Ê¡º£ÓÅÊÆµçÏîÄ¿¾ºÕùÉèÖò½·¥¡·£¬£¬£¬£¬£¬£¬£¬Ö¸µ¼ºÍ×é֯ȫʡ¾ºÕùÉèÖÃÊÂÇ飻£»£»£»£»£»²¢Æ¾Ö¤¾ºÕùÉèÖ÷½·¨£¬£¬£¬£¬£¬£¬£¬È·ÈÏÏîÄ¿ÉÏÍøµç¼Û¼°½òÌùÕþ²ß¡£¡£¡£¡£¡£¡£¡£¡£
£¨¶þ£©ÆóÒµÏòÏîÄ¿ËùÔÚµØÉú³¤Ë¢Ð¾֣¨Î¯£©Ìá³öÉêÇ루¸½ÏîĿʵÑ鼯»®¼°Ïà¹ØÖ¤ÊµÖÊÁÏ£©£¬£¬£¬£¬£¬£¬£¬ÏîÄ¿ËùÔÚµØÉú³¤Ë¢Ð¾֣¨Î¯£©ÔÚÊ¡Éú³¤Ë¢ÐÂίµÄÖ¸µ¼ÏÂ¶ÔÆóÒµÉ걨ÏîÄ¿¾ÙÐгõÉ󣬣¬£¬£¬£¬£¬£¬²¢ÍƼöÉϱ¨Ê¡Éú³¤Ë¢ÐÂί¼ÓÈëͳһ¾ºÕùÉèÖᣡ£¡£¡£¡£¡£¡£¡£¸÷µØ¼¶ÒÔÉÏÊÐÈËÃñÕþ¸®³ö¾ßÍÆ¼öÏîÄ¿ÊÊÓÃÕþ²ßµÄÓйØÎļþ»ò˵Ã÷¡£¡£¡£¡£¡£¡£¡£¡£
£¨Èý£©Ê¡Éú³¤Ë¢ÐÂίίÍеÚÈý·½»ú¹¹×é֯ר¼Ò¿ªÕ¹ÓÅÑ¡ÊÂÇé¡£¡£¡£¡£¡£¡£¡£¡£×¨¼Ò×éÒÔÊéÃæÐÎʽ³ö¾ßÆÀÉóÒâ¼û¡£¡£¡£¡£¡£¡£¡£¡£¸÷ר¼ÒÆÀÉóÒâ¼û¼°Ð§¹û¾Ê¡Éú³¤Ë¢ÐÂίÉ󶨺óÔÚÃÅ»§ÍøÕ¾ÉϹ«Ê¾¡£¡£¡£¡£¡£¡£¡£¡£
£¨ËÄ£©Ê¡Éú³¤Ë¢ÐÂίÒÀ¾Ýר¼ÒÆÀÉóÒâ¼ûºÍ¹«Ê¾Ð§¹ûÖÆ¶©Äê¶È½¨ÉèÍýÏ룬£¬£¬£¬£¬£¬£¬È·¶¨¸÷·çµçÏîĿͶ×ÊÖ÷Ìå¡¢¹æÄ£ºÍµç¼Û¡£¡£¡£¡£¡£¡£¡£¡£
£¨Áù£©Æ¾Ö¤¾ºÕùÉèÖÃЧ¹û£¬£¬£¬£¬£¬£¬£¬Ê¡Éú³¤Ë¢ÐÂί½«Í¶×ÊÖ÷Ìå»ñµÃ¾ºÕùÉèÖõķçµçÏîÄ¿¼°ÆäÈ·¶¨µÄÉÏÍøµç¼Ûʵʱ³ËͼÛÇ®Ö÷¹Ü²¿·Ö£¬£¬£¬£¬£¬£¬£¬Ö´ÐжÔÓ¦ÉÏÍøµç¼Û¼°½òÌùÕþ²ß£»£»£»£»£»£»²¢½«¾ºÕùЧ¹ûʵʱÏòÉç»á¹«Ê¾¡£¡£¡£¡£¡£¡£¡£¡£
Áù¡¢É걨ÖÊÁÏ
ÏîÄ¿É걨¼ÓÈ뾺ÕùÐÔÉèÖÃÐèÌṩÈçÏÂÖÊÁÏ£º
£¨Ò»£©ÏîĿʵÑ鼯»®¡£¡£¡£¡£¡£¡£¡£¡£
1.ÒµÖ÷ÇéÐΡ£¡£¡£¡£¡£¡£¡£¡£
É걨ÆóÒµ£¨°üÀ¨Ö÷Òª¹É¶«ÆóÒµ£©µÄÖ÷ÓªÓªÒµ¡¢ÐÐҵְλ¡¢×ʲúÇ·Õ®¡¢¹É¶«×é³É¡¢¾»×ʲú£¬£¬£¬£¬£¬£¬£¬Òѽ¨³É²¢Íø£¨»ò¿ª¹¤½¨É裩µÄº£ÓÅÊÆµçÏîÄ¿ÇéÐεÈÄÚÈÝ¡£¡£¡£¡£¡£¡£¡£¡£
2.ÏîÄ¿¸Å¿ö¡£¡£¡£¡£¡£¡£¡£¡£
°üÀ¨Ãû³Æ¡¢½¨ÉèËùÔÚ¡¢½¨Éè¹æÄ£¡¢½¨ÉèÄÚÈÝ¡¢ÍÁµØÐÔ×Ó¡¢ÏîĿͶ×ʶîºÍͶ×Ê×é³É£¬£¬£¬£¬£¬£¬£¬Ö÷Ҫװ±¸Ñ¡ÐͺÍÊÖÒÕ²ÎÊý¡¢½¨Éè½ø¶ÈÍýÏë¡¢ÏîÄ¿×ÛºÏʹÓÃÉè¼Æ¼Æ»®£¬£¬£¬£¬£¬£¬£¬ÏîÄ¿½¨Éè¶ÔÍâµØ¾¼Ã¡¢Éç»á¡¢ÇéÐÎÓ°ÏìÆÊÎöµÈ¡£¡£¡£¡£¡£¡£¡£¡£
£¨¶þ£©ÆóÒµ×ÔÆÀµÃ·Ö¡£¡£¡£¡£¡£¡£¡£¡£
É걨Æóҵƾ֤¡¶ÏîÄ¿¾ºÕùÐÔÉèÖÃ×ÔÆÀ±í¡·£¨¼û¸½¼þ1£©£¬£¬£¬£¬£¬£¬£¬×ÔÆÀµÃ·Ö£¬£¬£¬£¬£¬£¬£¬Ìá½»×ÔÆÀ±í¡£¡£¡£¡£¡£¡£¡£¡£
£¨Èý£©Ö¤ÊµÖÊÁÏ¡£¡£¡£¡£¡£¡£¡£¡£
1.ÆóÒµ×ÊÐÅ֤ʵ¡£¡£¡£¡£¡£¡£¡£¡£ÆóÒµÓªÒµÖ´ÕÕ»ò×éÖ¯»ú¹¹´úÂëÖ¤¡¢Í³Ò»Éç»áÐÅÓôúÂëÖ¤µÈ¡£¡£¡£¡£¡£¡£¡£¡£
2.¡¶ÏîÄ¿¾ºÕùÐÔÉèÖÃ×ÔÆÀ±í¡·ÖÐÿһÏîÖ¸±ê×ÔÆÀ·ÖµÄ֤ʵÎļþÖÊÁÏ¡£¡£¡£¡£¡£¡£¡£¡£
£¨ËÄ£©ÔÊÐíÎļþ¡£¡£¡£¡£¡£¡£¡£¡£
1.ÏîĿҵÖ÷¶ÔÉ걨ÖÊÁÏÕæÊµÐÔµÄÔÊÐíÎļþ¡£¡£¡£¡£¡£¡£¡£¡£
2.ÏîÄ¿ÉÏÍøµç¼Û²»¸ßÓÚÏîÄ¿ËùÔڵطçµç±ê¸ËÉÏÍøµç¼ÛµÄÔÊÐíÎļþ¡£¡£¡£¡£¡£¡£¡£¡£
£¨Î壩ÆäËûÓйØ×ÊÁÏ¡£¡£¡£¡£¡£¡£¡£¡£
É걨ÖÊÁÏÆ¾Ö¤ÏîĿװ¶©³É²á²¢¸½Ä¿Â¼£¬£¬£¬£¬£¬£¬£¬Ò»Ê½5·Ý¡£¡£¡£¡£¡£¡£¡£¡£·âÃæ¼Ó¸ÇÉ걨ÆóÒµ¹«Õ£¬£¬£¬£¬£¬£¬£¬È·¶¨Ò»ÃûÏîÄ¿ÁªÏµÈ˺ÍÁªÏµ·½·¨¡£¡£¡£¡£¡£¡£¡£¡£
Æß¡¢ÓйØÒªÇó
£¨Ò»£©ÆóÒµÌṩÐéαÉ걨ÖÊÁϵ쬣¬£¬£¬£¬£¬£¬×÷·Ï²ÎÆÀ×ʸñ¡£¡£¡£¡£¡£¡£¡£¡£
£¨¶þ£©ÆóÒµÔÊÐíÏÞÆÚÄÚ£¬£¬£¬£¬£¬£¬£¬º£ÓÅÊÆµçÏîÄ¿ÎÞ·¨È¡µÃʵÖÊÐÔÏ£ÍûµÄ£¬£¬£¬£¬£¬£¬£¬»òÒòÆóÒµÔµ¹ÊÔÓɵ¼ÖÂÏîÄ¿ÎÞ·¨¿ª¹¤½¨ÉèµÄ£¬£¬£¬£¬£¬£¬£¬½«µ÷½âÏîĿҵÖ÷¡£¡£¡£¡£¡£¡£¡£¡£Õ¥È¡º£ÓÅÊÆµçÏîĿͶ×Ê¿ª·¢ÖеÄͶÆõÐÐΪ£¬£¬£¬£¬£¬£¬£¬ÏîĿͶ²úǰ˽×ÔתÈõ쬣¬£¬£¬£¬£¬£¬½«´ÓÏîÄ¿Çåµ¥ÖÐɾ³ý¡£¡£¡£¡£¡£¡£¡£¡£
£¨Èý£©¸÷µØ¼¶ÒÔÉÏÊм°¸÷ÏØ£¨ÊС¢Çø£©Éú³¤Ë¢Ð¾֣¨Î¯£©°´ÆÚ×éÖ¯¶ÔÁÐÈëÄê¶È½¨ÉèÍýÏëµÄº£ÓÅÊÆµçÏîÄ¿½¨ÉèÇéÐξÙÐмì²é£¬£¬£¬£¬£¬£¬£¬Èô·¢Ã÷ÎÊÌâʵʱÕû¸Ä¡£¡£¡£¡£¡£¡£¡£¡£
£¨ËÄ£©ÏîĿʵÑéÀú³ÌÖÐÈôÓö¹ú¼Òµç¼ÛÕþ²ßµ÷½â£¬£¬£¬£¬£¬£¬£¬½«½ÏÁ¿ÏîÄ¿¼ÓÈ뾺ÕùÐÔÉèÖÃÔÊÐíµÄÉÏÍøµç¼ÛºÍ¹ú¼Òµ÷½âºóµÄÉÏÍøµç¼Û£¬£¬£¬£¬£¬£¬£¬È¡Á½ÕßÖнϵ͵Ä×÷ΪÏîÄ¿ÉÏÍøµç¼Û¡£¡£¡£¡£¡£¡£¡£¡£
°Ë¡¢ÆäËû
±¾²½·¥×Ô Ô ÈÕÆð×îÏÈʵÑ飬£¬£¬£¬£¬£¬£¬ÓÐÓÃÆÚÈýÄê¡£¡£¡£¡£¡£¡£¡£¡£Ö´ÐÐʱ´úÈôÓö¹ú¼ÒÕþ²ßµ÷½â£¬£¬£¬£¬£¬£¬£¬ÒÔ¹ú¼ÒеÄÕþı»®¶¨Îª×¼¡£¡£¡£¡£¡£¡£¡£¡£

¸½¼þ2£º ÏîÄ¿ÉÏÍøµç¼ÛÔÊÐíº¯ ¡Á¡Á¹«Ë¾¡Á¡Áº£ÓÅÊÆµçÏîÄ¿ÓÚ¡Á¡ÁÄê¡Á¡ÁÔ¡Á¡ÁÈÕÅú×¼£¬£¬£¬£¬£¬£¬£¬Åú×¼ÎĺÅΪ¡Á¡Á£¬£¬£¬£¬£¬£¬£¬½¨ÉèËùÔÚλÓÚ¡Á¡ÁÊСÁ¡ÁÏØ¡Á¡ÁÕò£¬£¬£¬£¬£¬£¬£¬Åú×¼¹æÄ£Îª¡Á¡ÁÍòǧÍß¡£¡£¡£¡£¡£¡£¡£¡£ÏÖÔÊÐíÈçÏ£º ÏîÄ¿¼ÓÈë¹ã¶«Ê¡º£ÓÅÊÆµçÏîÄ¿¾ºÕùÐÔÉèÖ㬣¬£¬£¬£¬£¬£¬ÔÊÐíÉÏÍøµç¼ÛΪ¡Á¡ÁÔª/ǧÍßʱ£¬£¬£¬£¬£¬£¬£¬ÔÚ¹ú¼Ò»®¶¨µÄ¡Á¡ÁÄê¹ã¶«Ê¡º£ÓÅÊÆµç±ê¸ËÉÏÍøµç¼Û»ù´¡ÉϽµµÍ¡Á¡ÁÔª/ǧÍßʱ¡£¡£¡£¡£¡£¡£¡£¡£ ¡Á¡Á¹«Ë¾£¨¹«Õ£© ¡Á¡ÁÄê¡Á¡ÁÔ¡Á¡ÁÈÕ
¹ã¶«Ê¡Éú³¤Ë¢ÐÂί½ÓÅÊÆµçÏîÄ¿¾ºÕùÉèÖò½·¥£¨Õ÷ÇóÒâ¼û¸å£©
ÔÁ·¢¸Ä¹æÕ÷Çó¡²2018¡³ ºÅ
ΪÔö½øÂ½ÓÅÊÆµçÓÐÐò¹æ·¶½¨É裬£¬£¬£¬£¬£¬£¬¼ÓËÙ·çµçÊÖÒÕǰ½ø¡¢¹¤ÒµÉý¼¶ºÍÊг¡»¯Éú³¤£¬£¬£¬£¬£¬£¬£¬Æ¾Ö¤¡¶¹ú¼ÒÄÜÔ´¾Ö¹ØÓÚ2018Äê¶È·çµç½¨ÉèÖÎÀíÓйØÒªÇóµÄ֪ͨ¡·£¨¹úÄÜ·¢ÐÂÄÜ¡²2018¡³47ºÅ£©Ïà¹ØÒªÇ󣬣¬£¬£¬£¬£¬£¬ÍŽá¹ã¶«Ê¡ÏÖʵ£¬£¬£¬£¬£¬£¬£¬Öƶ©±¾²½·¥¡£¡£¡£¡£¡£¡£¡£¡£
Ò»¡¢×ÜÌåÄ¿µÄ
ͨ¹ý¾ºÕùÐÔÉèÖ㬣¬£¬£¬£¬£¬£¬Ñ¡ÔñÓÐͶ×ÊÄÜÁ¦¡¢Á¢ÒìÄÜÁ¦Ç¿¡¢½²³ÏÐŵįóÒµ»ñµÃ¹ã¶«Ê¡Â½ÓÅÊÆµçÏîÄ¿½¨Éè¹æÄ££¬£¬£¬£¬£¬£¬£¬Ö¸µ¼Â½ÓÅÊÆµç¹¤ÒµÉý¼¶ºÍ½µµÍ±¾Ç®£¬£¬£¬£¬£¬£¬£¬Ìá¸ß¹ú¼Ò½òÌù×ʽðʹÓÃÐ§Òæ£¬£¬£¬£¬£¬£¬£¬Íƶ¯Â½ÓÅÊÆµç¿µ½¡ÓÐÐòÉú³¤¡£¡£¡£¡£¡£¡£¡£¡£
¶þ¡¢»ùÀ´Ô´Ôò
¼á³Ö¡°¹«Õý¹«Õý¡¢¿Æ¼¼Ç°½ø¡¢±¾Ç®Ï½µ¡¢×ÛºÏʹÓá±ÔÔò¿ªÕ¹¹ã¶«Ê¡Â½ÓÅÊÆµçÏîÄ¿½¨Éè¹æÄ£¾ºÕùÐÔÉèÖÃÊÂÇ飬£¬£¬£¬£¬£¬£¬¶ÔÆóÒµÉ걨µÄÏîÄ¿¾ÙÐÐ×ÛºÏÆÀ·Ö£¬£¬£¬£¬£¬£¬£¬Æ¾Ö¤×ÛºÏÆÀ·ÖÓɸߵ½µÍÈ·¶¨ÏîĿͶ×ÊÖ÷Ìå¡¢½¨Éè¹æÄ£ºÍÉÏÍøµç¼Û¡£¡£¡£¡£¡£¡£¡£¡£
Èý¡¢ÉèÖùæÄ£
£¨Ò»£©ÏîÄ¿¹æÄ£¡£¡£¡£¡£¡£¡£¡£¡£
ÔÔòÉÏÓ¦ÄÉÈëʡ½ÓÅÊÆµçÉú³¤ÍýÏ룬£¬£¬£¬£¬£¬£¬²¢Íê³ÉÒ»ÄêÒÔÉϲâ·çµÄ¼¯ÖÐʽ½ÓÅÊÆµçÏîÄ¿¡£¡£¡£¡£¡£¡£¡£¡£
£¨¶þ£©ÉèÖÃÄÚÈÝ¡£¡£¡£¡£¡£¡£¡£¡£
ͨ¹ý×ÛºÏÆÀ·ÖÅÅÐò£¬£¬£¬£¬£¬£¬£¬È·¶¨Í¶×ÊÖ÷Ìå¡¢½¨Éè¹æÄ£ºÍÉÏÍøµç¼Û¡£¡£¡£¡£¡£¡£¡£¡£
ËÄ¡¢ÆÀ·Ö²½·¥
Õë¶Ô¼¯ÖÐʽ½ÓÅÊÆµçÏîÄ¿½¨ÉèͶ×ʽϴó¡¢ÊÖÒÕÒªÇó½Ï¸ßµÈÌØµã£¬£¬£¬£¬£¬£¬£¬Í¨¹ý¾ºÕùÐÔÉèÖ÷½·¨£¬£¬£¬£¬£¬£¬£¬¶ÔÄâ¼ÓÈë¹ã¶«Ê¡Â½ÓÅÊÆµç½¨ÉèÆóÒµµÄÕûÌåʵÁ¦¡¢×°±¸ÏȽøÐÔ¡¢ÊÖÒռƻ®¡¢É걨µç¼ÛµÈÒòËØ×ÛºÏÆÀ·Ö£¬£¬£¬£¬£¬£¬£¬¾ÙÐÐåàѡȷ¶¨£¬£¬£¬£¬£¬£¬£¬ÆäÖÐÒÔÔÊÐíÉÏÍøµç¼ÛΪÖ÷ÒªÌõ¼þ¡£¡£¡£¡£¡£¡£¡£¡£¾ºÕùÐÔÉèÖÃÆÀ·ÖÖ¸±ê¼°·ÖÖµÈçÏ£º
£¨Ò»£©ÆóÒµÄÜÁ¦£¨Âú·Ö20·Ö£©¡£¡£¡£¡£¡£¡£¡£¡£
1.Ͷ×ÊÄÜÁ¦£¨4·Ö£©¡£¡£¡£¡£¡£¡£¡£¡£ÏîÄ¿×ÊÔ´½ðÕ¼×ÜͶ×Ê20%¼°ÒÔÉÏ£¬£¬£¬£¬£¬£¬£¬µÃ2·Ö;¾²ÆÎñÉ󼯣¬£¬£¬£¬£¬£¬£¬ÆóÒµÉÏÒ»Äê¶ÈµÄ¾»×ʲú¹æÄ£µÖ´ïÏîÄ¿×ÜͶ×ʵÄ20%¼°ÒÔÉÏ£¬£¬£¬£¬£¬£¬£¬µÃ2·Ö¡£¡£¡£¡£¡£¡£¡£¡£
2.Òµ¼¨£¨12·Ö£©¡£¡£¡£¡£¡£¡£¡£¡£ÆóÒµÔÚº£ÄÚ£¨º¬¹ã¶«Ê¡£¡£¡£¡£¡£¡£¡£¡£¬£¬£¬£¬£¬£¬£¬ÏÂͬ£©Í¶×ʽ¨Éè½ÓÅÊÆµçÏîÄ¿£¬£¬£¬£¬£¬£¬£¬ÒÑÅú×¼×°»úÈÝÁ¿µÖ´ï20ÍòǧÍßµÃ2·Ö£¬£¬£¬£¬£¬£¬£¬µÖ´ï50ÍòǧÍßµÃ4·Ö£¬£¬£¬£¬£¬£¬£¬µÖ´ï80ÍòǧÍßµÃ6·Ö£»£»£»£»£»£»ÆóÒµÔڹ㶫ʡͶ×ʽ¨Éè½ÓÅÊÆµçÏîÄ¿£¬£¬£¬£¬£¬£¬£¬Òѽ¨³É×°»úÈÝÁ¿µÖ´ï10ÍòǧÍßµÃ2·Ö£¬£¬£¬£¬£¬£¬£¬µÖ´ï20ÍòǧÍßµÃ4·Ö£¬£¬£¬£¬£¬£¬£¬µÖ´ï30ÍòǧÍßµÃ6·Ö¡£¡£¡£¡£¡£¡£¡£¡£
3.ÊÖÒÕÄÜÁ¦£¨2·Ö£©¡£¡£¡£¡£¡£¡£¡£¡£ÆóÒµÁ¢ÒìÄÜÁ¦½ÏÇ¿£¬£¬£¬£¬£¬£¬£¬ÊÖÒռƻ®³ÉÊ죬£¬£¬£¬£¬£¬£¬µÃ2·Ö¡£¡£¡£¡£¡£¡£¡£¡£
4.ÆóÒµ³ÏÐÅ£¨2·Ö£©¡£¡£¡£¡£¡£¡£¡£¡£ÆóÒµ³ÏÐÅÂÄÔ¼ÇéÐÎÓÅÒ죬£¬£¬£¬£¬£¬£¬µÃ2·Ö¡£¡£¡£¡£¡£¡£¡£¡£
£¨¶þ£©×°±¸ÏȽøÐÔ£¨Âú·Ö8·Ö£©¡£¡£¡£¡£¡£¡£¡£¡£
·çµç»ú×éµ¥»úÈÝÁ¿2Õ×Íß¼°ÒÔÉÏ£¬£¬£¬£¬£¬£¬£¬µÃ3·Ö¡£¡£¡£¡£¡£¡£¡£¡£·çµç»ú×éÒÑͨ¹ýÐÍʽÈÏÖ¤£¬£¬£¬£¬£¬£¬£¬µÃ3·Ö¡£¡£¡£¡£¡£¡£¡£¡£·çÄÜʹÓÃϵÊý¡¢°ü¹Ü¶¯Ì¬¹¦ÂÊÇúÏß´¦ÓÚº£ÄÚÏȽøË®Æ½£¬£¬£¬£¬£¬£¬£¬µÃ2·Ö¡£¡£¡£¡£¡£¡£¡£¡£
£¨Èý£©ÊÖÒռƻ®£¨Âú·Ö7·Ö£©¡£¡£¡£¡£¡£¡£¡£¡£
³ä·Ö¸ßЧʹÓ÷çÄÜ×ÊÔ´µÄÖÇÄÜ»¯·çµç³¡Éè¼Æ£¬£¬£¬£¬£¬£¬£¬µÃ2·Ö¡£¡£¡£¡£¡£¡£¡£¡£¾ß±¸½ÏºÃµÄÊÖÒÕ¾¼ÃºÏÀíÐÔ£¬£¬£¬£¬£¬£¬£¬µÃ2·Ö¡£¡£¡£¡£¡£¡£¡£¡£Ã÷È·ÍËÒÛ¼°²ð³ý¼Æ»®£¬£¬£¬£¬£¬£¬£¬µÃ1·Ö¡£¡£¡£¡£¡£¡£¡£¡£ÒѲâËãʹÓÃСʱ£¬£¬£¬£¬£¬£¬£¬µÃ2·Ö¡£¡£¡£¡£¡£¡£¡£¡£
£¨ËÄ£©ÒÑ¿ªÕ¹Ç°ÆÚÊÂÇ飨Âú·Ö20·Ö£©¡£¡£¡£¡£¡£¡£¡£¡£
1.ÏîÄ¿×ÜÌåÍýÏ루2·Ö£©¡£¡£¡£¡£¡£¡£¡£¡£ÒÑÁÐÈë¡¶¹ã¶«Ê¡Â½ÓÅÊÆµçÉú³¤ÍýÏ루2016¡ª2030Ä꣩¡·£¬£¬£¬£¬£¬£¬£¬µÃ2·Ö¡£¡£¡£¡£¡£¡£¡£¡£
2.²â·ç¼°·çÄÜ×ÊÔ´ÆÀ¹À£¨3·Ö£©¡£¡£¡£¡£¡£¡£¡£¡£Íê³ÉÏîÏÖÔÚÆÚ²â·ç¼°·ç×ÊÔ´ÆÀ¹ÀÊÂÇ飬£¬£¬£¬£¬£¬£¬µÃ3·Ö¡£¡£¡£¡£¡£¡£¡£¡£
3.¿ÉÐÐÐÔÑо¿Éè¼Æ£¨3·Ö£©¡£¡£¡£¡£¡£¡£¡£¡£ÒÑÍê³É¿ÉÐÐÐÔÑо¿±¨¸æ£¬£¬£¬£¬£¬£¬£¬µÃ3·Ö¡£¡£¡£¡£¡£¡£¡£¡£
4.ÒÑÈ¡µÃµÄÖ§³ÖÐÔÎļþ£¨12·Ö£©¡£¡£¡£¡£¡£¡£¡£¡£È¡µÃÏØ¼¶»òÏØ¼¶ÒÔÉÏÍýÏ벿·ÖÖ§³ÖÐÔÒâ¼û£¬£¬£¬£¬£¬£¬£¬µÃ2·Ö£»£»£»£»£»£»È¡µÃÏØ¼¶»òÏØ¼¶ÒÔÉÏÁìÍÁ²¿·ÖÖ§³ÖÐÔÒâ¼û£¬£¬£¬£¬£¬£¬£¬µÃ2·Ö£»£»£»£»£»£»È¡µÃÏØ¼¶»òÏØ¼¶ÒÔÉÏÁÖÒµ²¿·ÖÖ§³ÖÐÔÒâ¼û£¬£¬£¬£¬£¬£¬£¬µÃ2·Ö£»£»£»£»£»£»È¡µÃÏØ¼¶»òÏØ¼¶ÒÔÉÏ»·±£²¿·ÖÖ§³ÖÐÔÒâ¼û£¬£¬£¬£¬£¬£¬£¬µÃ2·Ö£»£»£»£»£»£»È¡µÃÉç»áÎȹÌΣº¦ÆÀ¹ÀÖ§³ÖÐÔÒâ¼û£¬£¬£¬£¬£¬£¬£¬µÃ2·Ö£»£»£»£»£»£»È¡µÃµçÍø½ÓÈëÖ§³ÖÐÔÒâ¼û£¬£¬£¬£¬£¬£¬£¬µÃ2·Ö¡£¡£¡£¡£¡£¡£¡£¡£
£¨ËÄ£©½ÓÈëÏûÄÉÌõ¼þ£¨Âú·Ö5·Ö£©
È¡µÃµçÍø¹«Ë¾³ö¾ßÏîÄ¿½ÓÈëϵͳºÍÏûÄÉÄÜÁ¦ÆÀ¹ÀÒâ¼û£¬£¬£¬£¬£¬£¬£¬ÆÀ¹ÀÒâ¼ûΪ½¨ÉèÖÜÆÚÄھ߱¸¾ÍµØÏûÄÉÌõ¼þµÄ£¬£¬£¬£¬£¬£¬£¬µÃ5·Ö£»£»£»£»£»£»²»¾ß±¸¾ÍµØÏûÄÉÌõ¼þµÄ£¬£¬£¬£¬£¬£¬£¬Ðèн¨³¤¾àÀëÍâËÍͨµÀµÄ£¬£¬£¬£¬£¬£¬£¬µÃ2·Ö£»£»£»£»£»£»Ôݲ»¾ß±¸ÏûÄÉÌõ¼þ£¬£¬£¬£¬£¬£¬£¬½¨ÒéÍŽḺºÉÔöÌíºÏÀí°²ÅŽ¨ÉèʱÐòµÄ£¬£¬£¬£¬£¬£¬£¬µÃ0·Ö¡£¡£¡£¡£¡£¡£¡£¡£
£¨Î壩É걨µç¼Û£¨40·ÖÒÔÉÏ£¬£¬£¬£¬£¬£¬£¬²»Éè×î¸ßµÃ·Ö£©¡£¡£¡£¡£¡£¡£¡£¡£
ÔÚ¹ú¼Ò»®¶¨µÄ¹ã¶«Ê¡Â½ÓÅÊÆµçÉÏÍøµç¼Û»ù´¡ÉÏ£¬£¬£¬£¬£¬£¬£¬ÉÏÍøµç¼Û½µµÍ1·Ö/ǧÍßʱ¼°ÒÔÄڵ쬣¬£¬£¬£¬£¬£¬Ã¿½µµÍ0.05·Ö/ǧÍßʱ£¬£¬£¬£¬£¬£¬£¬µÃ1·Ö£»£»£»£»£»£»ÉÏÍøµç¼Û½µµÍ1·Ö/ǧÍßʱÒÔÉÏ£¬£¬£¬£¬£¬£¬£¬Áè¼Ý1·Ö/ǧÍßʱµÄ²¿·Ö£¬£¬£¬£¬£¬£¬£¬Ã¿½µµÍ0.1·Ö/ǧÍßʱ£¬£¬£¬£¬£¬£¬£¬µÃ1·Ö¡£¡£¡£¡£¡£¡£¡£¡£
Îå¡¢ÊÂÇé³ÌÐò
£¨Ò»£©Ê¡Éú³¤Ë¢ÐÂίÈÏÕæÖÆ¶©ºÍ¶ÔÍâÐû²¼¡¶¹ã¶«Ê¡Â½ÓÅÊÆµçÏîÄ¿¾ºÕùÉèÖò½·¥¡·£¬£¬£¬£¬£¬£¬£¬Ö¸µ¼ºÍ×é֯ȫʡ¾ºÕùÉèÖÃÊÂÇ飻£»£»£»£»£»²¢Æ¾Ö¤¾ºÕùÉèÖ÷½·¨£¬£¬£¬£¬£¬£¬£¬È·ÈÏÏîÄ¿ÉÏÍøµç¼Û¼°½òÌùÕþ²ß¡£¡£¡£¡£¡£¡£¡£¡£
£¨¶þ£©ÆóÒµÏòÏîÄ¿ËùÔÚµØÉú³¤Ë¢Ð¾֣¨Î¯£©Ìá³öÉêÇ루¸½ÏîĿʵÑ鼯»®¼°Ïà¹ØÖ¤ÊµÖÊÁÏ¡¢Ö§³ÖÐÔÎļþ£©£¬£¬£¬£¬£¬£¬£¬ÏîÄ¿ËùÔÚµØÉú³¤Ë¢Ð¾֣¨Î¯£©ÔÚÊ¡Éú³¤Ë¢ÐÂίµÄÖ¸µ¼ÏÂ¶ÔÆóÒµÉ걨ÏîÄ¿¾ÙÐгõÉ󣬣¬£¬£¬£¬£¬£¬²¢ÍƼöÉϱ¨Ê¡Éú³¤Ë¢ÐÂί¼ÓÈëͳһ¾ºÕùÉèÖᣡ£¡£¡£¡£¡£¡£¡£¹ØÓÚÉÐδÁÐÈëʡ½ÓÅÊÆµçÉú³¤ÍýÏëµÄÏîÄ¿£¬£¬£¬£¬£¬£¬£¬ÓÉÊ¡Éú³¤Ë¢ÐÂίͳһÕ÷ÇóʡֱÓйص¥Î»Òâ¼û£¬£¬£¬£¬£¬£¬£¬ÇкÏÓйػ®¶¨ºó£¬£¬£¬£¬£¬£¬£¬¼ÓÈ뾺ÕùÐÔÉèÖᣡ£¡£¡£¡£¡£¡£¡£
£¨Èý£©Ê¡Éú³¤Ë¢ÐÂίίÍеÚÈý·½»ú¹¹×é֯ר¼Ò¿ªÕ¹ÓÅÑ¡ÊÂÇé¡£¡£¡£¡£¡£¡£¡£¡£×¨¼Ò×éÒÔÊéÃæÐÎʽ³ö¾ßÆÀÉóÒâ¼û¡£¡£¡£¡£¡£¡£¡£¡£¸÷ר¼ÒÆÀÉóÒâ¼û¼°Ð§¹û¾Ê¡Éú³¤Ë¢ÐÂίÉ󶨺óÔÚÃÅ»§ÍøÕ¾ÉϹ«Ê¾¡£¡£¡£¡£¡£¡£¡£¡£
£¨ËÄ£©Ê¡Éú³¤Ë¢ÐÂίÒÀ¾Ýר¼ÒÆÀÉóÒâ¼ûºÍ¹«Ê¾Ð§¹ûÖÆ¶©Äê¶È½¨ÉèÍýÏ룬£¬£¬£¬£¬£¬£¬È·¶¨¸÷·çµçÏîĿͶ×ÊÖ÷Ìå¡¢¹æÄ£ºÍµç¼Û¡£¡£¡£¡£¡£¡£¡£¡£
£¨Î壩ƾ֤¾ºÕùÉèÖÃЧ¹û£¬£¬£¬£¬£¬£¬£¬Ê¡Éú³¤Ë¢ÐÂί½«Í¶×ÊÖ÷Ìå»ñµÃ¾ºÕùÉèÖõķçµçÏîÄ¿¼°ÆäÈ·¶¨µÄÉÏÍøµç¼Ûʵʱ³ËͼÛÇ®Ö÷¹Ü²¿·Ö£¬£¬£¬£¬£¬£¬£¬Ö´ÐжÔÓ¦ÉÏÍøµç¼Û¼°½òÌùÕþ²ß£»£»£»£»£»£»²¢½«¾ºÕùЧ¹ûʵʱÏòÉç»á¹«Ê¾¡£¡£¡£¡£¡£¡£¡£¡£
Áù¡¢É걨ÖÊÁÏ
ÏîÄ¿É걨¼ÓÈ뾺ÕùÐÔÉèÖÃÐèÌṩÈçÏÂÖÊÁÏ£º
£¨Ò»£©ÏîĿʵÑ鼯»®¡£¡£¡£¡£¡£¡£¡£¡£
1.ÒµÖ÷ÇéÐΡ£¡£¡£¡£¡£¡£¡£¡£
É걨ÆóÒµ£¨°üÀ¨Ö÷Òª¹É¶«ÆóÒµ£©µÄÖ÷ÓªÓªÒµ¡¢ÐÐҵְλ¡¢×ʲúÇ·Õ®¡¢¹É¶«×é³É¡¢¾»×ʲú£¬£¬£¬£¬£¬£¬£¬Òѽ¨³É²¢Íø£¨»ò¿ª¹¤½¨É裩µÄ½ÓÅÊÆµçÏîÄ¿ÇéÐεÈÄÚÈÝ¡£¡£¡£¡£¡£¡£¡£¡£
2.ÏîÄ¿¸Å¿ö¡£¡£¡£¡£¡£¡£¡£¡£
°üÀ¨Ãû³Æ¡¢½¨ÉèËùÔÚ¡¢½¨Éè¹æÄ£¡¢½¨ÉèÄÚÈÝ¡¢ÍÁµØÐÔ×Ó¡¢ÏîĿͶ×ʶîºÍͶ×Ê×é³É£¬£¬£¬£¬£¬£¬£¬Ö÷Ҫװ±¸Ñ¡ÐͺÍÊÖÒÕ²ÎÊý¡¢½¨Éè½ø¶ÈÍýÏë¡¢ÏîÄ¿×ÛºÏʹÓÃÉè¼Æ¼Æ»®£¬£¬£¬£¬£¬£¬£¬ÏîÄ¿½¨Éè¶ÔÍâµØ¾¼Ã¡¢Éç»á¡¢ÇéÐÎÓ°ÏìÆÊÎöµÈ¡£¡£¡£¡£¡£¡£¡£¡£
£¨¶þ£©ÆóÒµ×ÔÆÀµÃ·Ö¡£¡£¡£¡£¡£¡£¡£¡£
É걨Æóҵƾ֤¡¶ÏîÄ¿¾ºÕùÐÔÉèÖÃ×ÔÆÀ±í¡·£¨¼û¸½¼þ1£©£¬£¬£¬£¬£¬£¬£¬×ÔÆÀµÃ·Ö£¬£¬£¬£¬£¬£¬£¬Ìá½»×ÔÆÀ±í¡£¡£¡£¡£¡£¡£¡£¡£
£¨Èý£©Ö¤ÊµÖÊÁϺÍÖ§³ÖÐÔÎļþ¡£¡£¡£¡£¡£¡£¡£¡£
1.ÆóÒµ×ÊÐÅ֤ʵ¡£¡£¡£¡£¡£¡£¡£¡£ÆóÒµÓªÒµÖ´ÕÕ»ò×éÖ¯»ú¹¹´úÂëÖ¤¡¢Í³Ò»Éç»áÐÅÓôúÂëÖ¤µÈ¡£¡£¡£¡£¡£¡£¡£¡£
2.¡¶ÏîÄ¿¾ºÕùÐÔÉèÖÃ×ÔÆÀ±í¡·ÖÐÿһÏîÖ¸±ê×ÔÆÀ·ÖµÄ֤ʵÎļþÖÊÁÏ¡£¡£¡£¡£¡£¡£¡£¡£
3.ÆóÒµÏòÏîÄ¿ËùÔÚµØÉú³¤Ë¢Ð¾֣¨Î¯£©Ìá³öÉêÇëʱ£¬£¬£¬£¬£¬£¬£¬ÐèͬʱÌá½»ÍâµØ¶ÔÏîÄ¿ÓÃÁÖÓõء¢ÇéÐα£»£»£»£»£»£»¤¡¢Éç»áÎȹ̡¢µçÍø½ÓÈëµÈ·½ÃæµÄÖ§³ÖÐÔÎļþ¡£¡£¡£¡£¡£¡£¡£¡£
£¨ËÄ£©ÆäËûÓйØ×ÊÁÏ¡£¡£¡£¡£¡£¡£¡£¡£
É걨ÖÊÁÏÆ¾Ö¤ÏîĿװ¶©³É²á²¢¸½Ä¿Â¼£¬£¬£¬£¬£¬£¬£¬Ò»Ê½5·Ý¡£¡£¡£¡£¡£¡£¡£¡£·âÃæ¼Ó¸ÇÉ걨ÆóÒµ¹«Õ£¬£¬£¬£¬£¬£¬£¬È·¶¨Ò»ÃûÏîÄ¿ÁªÏµÈ˺ÍÁªÏµ·½·¨¡£¡£¡£¡£¡£¡£¡£¡£
Æß¡¢ÓйØÒªÇó
£¨Ò»£©ÆóÒµÌṩÐéαÉ걨ÖÊÁϵ쬣¬£¬£¬£¬£¬£¬×÷·Ï²ÎÆÀ×ʸñ¡£¡£¡£¡£¡£¡£¡£¡£
£¨¶þ£©¸÷µØ¼¶ÒÔÉÏÊм°¸÷ÏØ£¨ÊС¢Çø£©Éú³¤Ë¢Ð¾֣¨Î¯£©°´ÆÚ×éÖ¯¶ÔÁÐÈëÄê¶È½¨Éè¼Æ»®µÄ½ÓÅÊÆµçÏîÄ¿½¨ÉèÇéÐξÙÐмì²é£¬£¬£¬£¬£¬£¬£¬Èô·¢Ã÷ÎÊÌâʵʱÕû¸Ä¡£¡£¡£¡£¡£¡£¡£¡£
£¨Èý£©ÏîĿʵÑéÀú³ÌÖÐÈôÓö¹ú¼Òµç¼ÛÕþ²ßµ÷½â£¬£¬£¬£¬£¬£¬£¬½«½ÏÁ¿ÏîÄ¿¼ÓÈ뾺ÕùÐÔÉèÖõÄÉÏÍøµç¼ÛºÍ¹ú¼Òµ÷½âºóµÄÉÏÍøµç¼Û£¬£¬£¬£¬£¬£¬£¬È¡Á½ÕßÖнϵ͵Ä×÷ΪÏîÄ¿ÉÏÍøµç¼Û¡£¡£¡£¡£¡£¡£¡£¡£
°Ë¡¢ÆäËû
±¾²½·¥×Ô Ô ÈÕÆð×îÏÈʵÑ飬£¬£¬£¬£¬£¬£¬ÓÐÓÃÆÚÈýÄê¡£¡£¡£¡£¡£¡£¡£¡£Ö´ÐÐʱ´úÈôÓö¹ú¼ÒÕþ²ßµ÷½â£¬£¬£¬£¬£¬£¬£¬ÒÔ¹ú¼ÒеÄÕþı»®¶¨Îª×¼¡£¡£¡£¡£¡£¡£¡£¡£